Robotics Engineer Resume Example & Writing Guide
See a robotics engineer resume tailored for AI, automation, and robotics system design, with a clean format and real achievements.
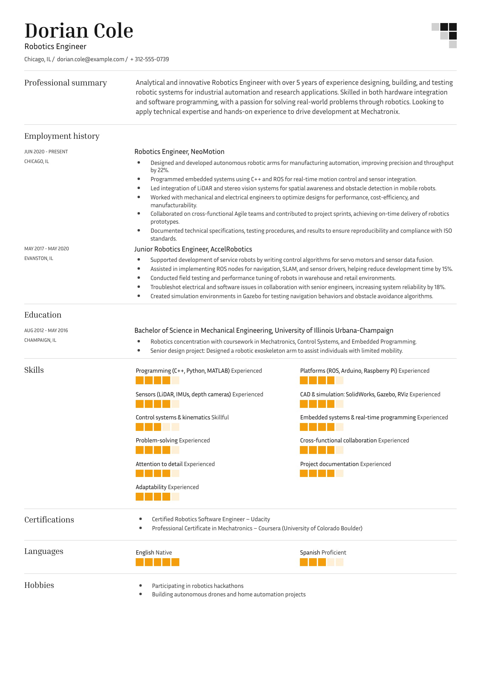
Edit this resume
Isabelle Dupont
Content Writer & Editor
Isabelle Dupont is from Portland, but she now lives and works in sunny San Diego. She is a content writer and editor for Resume.co. She loves casual Fridays and carefree days spent on the beach and has been writing for several years now. Whether it’s creating content or fixing it up, she’s always on point and makes sure no stone is left unturned. In her free time, Isa loves to immerse herself in fantasy novels, go on long hikes, and spend time with her friends and family.
Create your resume once, use it everywhere
Our easy-to-use technology helps you create a standout resume quickly. Easily create a mobile-optimized resume website in just minutes or download and share it as a PDF.
Build my resumeJoin over 10,000
newsletter subscribers
Get the best career and resume tips from our experts every two weeks — delivered straight to your inbox!